



注:1.表中準入條件要求分為否決項和一般項兩類,共19個條款,標注“*”的條款(共11個)為否決項。
2.判定原則如下:
(1)現場考核全部否決項均符合要求,一般項不符合不超過2項,審查結論為通過;其余情況均為不通過。
(2)當現場考核結果未達到本注中第(1)條要求時,申請企業可在2個月內針對不符合項進行整改,經驗證后達到本注中第(1)條要求的,考核結論為通過;驗證未達到第(1)條要求的,結論為不通過,申請企業6個月后方可重新提出申請。整改驗證只能進行一次。
3.對新能源汽車企業準入審查時,應對裝用的動力蓄電池(包括超級電容器)單體和系統生產企業進行延伸檢查。已通過延伸檢查的單體和系統生產企業,不需重復檢查。延伸檢查亦可由單體和系統生產企業單獨向工業和信息化部申請,申請時需按本規則正文第九條提交適用的文件。
4.已按本規則通過新能源汽車企業準入的企業,新申報的新能源汽車與已獲得準入的新能源汽車相比:
(1)當產品類別發生變化時,或增加、變更生產地址(不含被授權生產的企業及生產地址)時,如果與擬申報的新能源汽車同類別的常規汽車產品(含底盤、專用裝置),以及擬增加或者變更的生產地址的生產能力和條件已經按照相應的準入規則通過了生產準入現場考核,可僅進行資料審查,必要時進行現場考核。
(2)如果企業已獲得插電式混合動力汽車或燃料電池電動汽車的生產資質,申報同類別的純電動汽車產品時,可僅進行資料審查。
(3)其余情況原則上應進行現場考核。
附件1-2
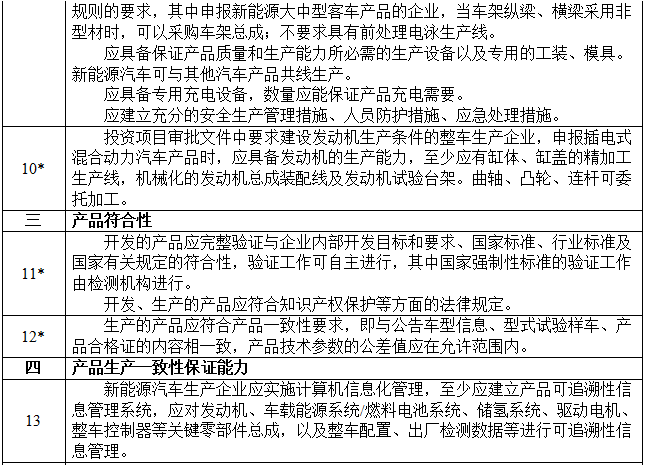
汽車動力蓄電池單體和系統生產企業延伸檢查要求



電池網微信












