
在大大小小的周期性錯配之下,電池級碳酸鋰價格也出現過山車式走勢。在2022年11月沖高至60萬元/噸高位后一路下跌,今年4月跌破18萬元/噸,隨后又震蕩上漲,并在5月中旬開始重回30萬元/噸以上。
當前,電池級碳酸鋰出現階段性企穩,均價約31萬元/噸。綜合多家報價平臺的信息來看,供求關系尚未出現明顯轉變,上游挺價惜售情緒濃厚,下游則對高價貨源接受意愿有限,上下游博弈或將延續,預計短期內碳酸鋰價格將保持平穩運行。
除了行業政策、經濟形勢、市場炒作等影響因素,鋰價的走勢主要還是受整體供需格局影響。有業內人士告訴電池網,鋰鹽產能擴張速度較快,但擴產高度受制于上游鋰資源的供應。
年內多個鋰礦增產在即
自然資源部舉行6月份例行新聞發布會上,礦產資源保護監督司司長薄志平介紹,全球鋰資源豐富,但分布不均,主要分布在阿根廷、玻利維亞、智利、澳大利亞、中國和美國等國。根據2022年度統計數據,我國鋰礦儲量(折氧化鋰)同比上漲57%,其中江西儲量超過青海和四川,躍居全國第一,占全國總量的40%。2022年度全國鋰礦儲量增量也主要在江西,占增量的94.5%,來自于江西省宜春市的兩個鋰礦山。
另據美國地質勘探局2023年1月發布的數據顯示,2022年全球鋰資源供給總量為13萬噸金屬鋰當量,折合碳酸鋰當量約69萬噸,較2021年數據增加22%。澳大利亞、智利和中國的鋰資源供給占全球總量的92%,其中,中國2022年鋰資源供給量為1.9萬噸金屬鋰當量,折合碳酸鋰當量約10萬噸,較2021年數據增加約36%。
華西證券近日發布研報預計,2023年海外鋰輝石新增供應量約16.88萬噸LCE,同比增長50%,下半年將釋放較多增量;海外鹽湖碳酸鋰新增產量8.5萬噸,同比增長35%;2023年海外鋰資源合計增量25.38萬噸LCE,同比增長45%。
電池網注意到,6月份,多家鋰業上市公司紛紛公布旗下鋰礦項目動態:

津巴布韋Bikita礦山再獲礦產資源量增儲 圖片來源:中礦資源
6月27日,中礦資源在投資者互動平臺表示,目前公司津巴布韋Bikita鋰礦200萬噸/年改擴建項目的破碎系統建設已完工并試運行,整個改擴建項目正在加速推進中。公司Bikita礦山新建200萬噸/年選礦建設工程和200萬噸/年選礦改擴建工程,計劃于2023年陸續建成投產。
6月25日,川能動力在投資者互動平臺表示,李家溝鋰礦采選項目,正在積極開展采礦系統試生產前期準備工作。
6月20日,盛新鋰能在投資者互動平臺表示,薩比星鋰鉭礦項目試生產情況良好,已生產出第一批鋰精礦。據悉,津巴布韋當地時間5月7日,薩比星鋰礦項目順利試車,盛新鋰能通過Max Mind香港間接擁有該項目51%股權。
6月16日,天齊鋰業接受機構調研時表示,目前公司各鋰化合物加工基地的原料均來源于公司控股的澳大利亞泰利森格林布什鋰輝石礦。目前泰利森格林布什鋰精礦建成年產能為162萬噸,公司鋰化合物及衍生品建成產能為6.88萬噸/年。
6月12日,贛鋒鋰業發布公告稱,公司近日收到全資子公司Ganfeng Lithium Netherlands Co.,B.V的控股子公司阿根廷Minera Exar S.A.公司的通知,其旗下阿根廷Cauchari-Olaroz鹽湖項目已產出首批碳酸鋰產品。據悉,該項目鋰資源總量約2458萬噸碳酸鋰當量,贛鋒鋰業享有該項目控制權。項目規劃一期產能4萬噸LCE,二期產能不低于2萬噸LCE,本次產出首批碳酸鋰產品的為項目一期產能。
此外,6月初,贛鋒鋰業董事長李良彬在接受采訪時透露,目前公司在全球五大洲擁有19處優質鋰礦資源,總權益資源量達4534萬噸碳酸鋰當量。
當然,除了上述增產項目,鋰資源項目延期的案例也不少,新增鋰資源項目能否如期達產尚有不確定性。

鋰價向左還是向右?
目前鋰價在30萬元/噸左右已穩定月余,未來走勢是向左還是向右?
從成本端來看,提鋰成本具有一定的彈性空間。據興證期貨日前發布的碳酸鋰系列專題報告,鋰輝石提鋰成本方面,依照6月鋰輝石精礦進口平均價格4085美元/噸來算,進口鋰輝石的平均成本約為28萬元/噸。我國自有礦的一體化企業生產鋰輝石精礦經營成本基本在150-500美元/噸之間,現金成本折合人民幣約4萬元/噸-7萬元/噸。
鋰云母提鋰成本方面,依照6月的鋰云母精礦價格加上折舊加工費,1.5%-2.0%品位、2.0%-2.5%品位的鋰云母提鋰總成本約在15-20萬元/噸。
鹽湖鹵水提鋰成本方面,生產成本主要集中在3-6萬元/噸,相較于鋰輝石、鋰云母生產成本更低。
從相關企業、機構、專家的預判來看,鋰價后市走勢分歧較大。
孚能科技董事長王瑀在接受媒體采訪時表示,去年所有中國動力電池企業給鋰礦產業提供了1500億元利潤,這是不合理的。鋰鹽的價錢不應該超過10萬元/噸,在正常情況下,無論是鹽湖提鋰還是鋰輝石提鋰等,成本都是在3-8萬元/噸人民幣左右。
中國科學院院士、清華大學教授歐陽明高指出,其曾經計算過,鋰價應該在10萬元/噸到20萬元/噸之間是比較合理。
全國政協常委、經濟委員會副主任苗圩近日在公開演講時表示,2023年碳酸鋰價格大概率會保持在15-20萬元/噸。
而根據中國地質調查局國際礦業研究中心的預測,未來3-5年,碳酸鋰供應將很可能持續過剩,具體價格水平受限于鹽湖等低成本產能釋放速度,價格中樞可能回到甚至低于20萬元/噸的水平,且波動幅度顯著減小。
而在2022年底,曾有電池企業相關負責人告訴電池網,碳酸鋰價格未來幾年都將維持在40萬元/噸左右的高位,回落到20萬元/噸以下的可能性較小。
此外,天齊鋰業董事長蔣衛平在公司2022年年度股東大會上表示,每噸50萬元、60萬元的鋰價有點離譜,但鋰價永遠回不到以前的3萬元/噸的水平。
國泰君安有色團隊在6月11日發布的研報中分析稱,鋰價快速反彈后產業鏈上下游進入價格博弈階段,目前看6月份需求穩步向好,下游廠商排產繼續增加,而供應端鹽湖和回收部分有所增量,碳酸鋰整體供應略增。供需偏緊使得廠商挺價意愿較強,鋰價延續強勢。
中信建投6月27日研報指出,隨著碳酸鋰價格回升,市場供給逐步增加,但鋰輝石及鋰云母精礦價格強勢,外購礦加工鋰鹽廠成本端具有壓力,鋰鹽廠仍挺價惜售。下游需求繼續回暖,儲能訂單較好,五部委啟動新一輪新能源汽車下鄉促進新能源汽車消費。因此,消費繼續改善,鋰價支撐較強,預計鋰價仍高位運行。


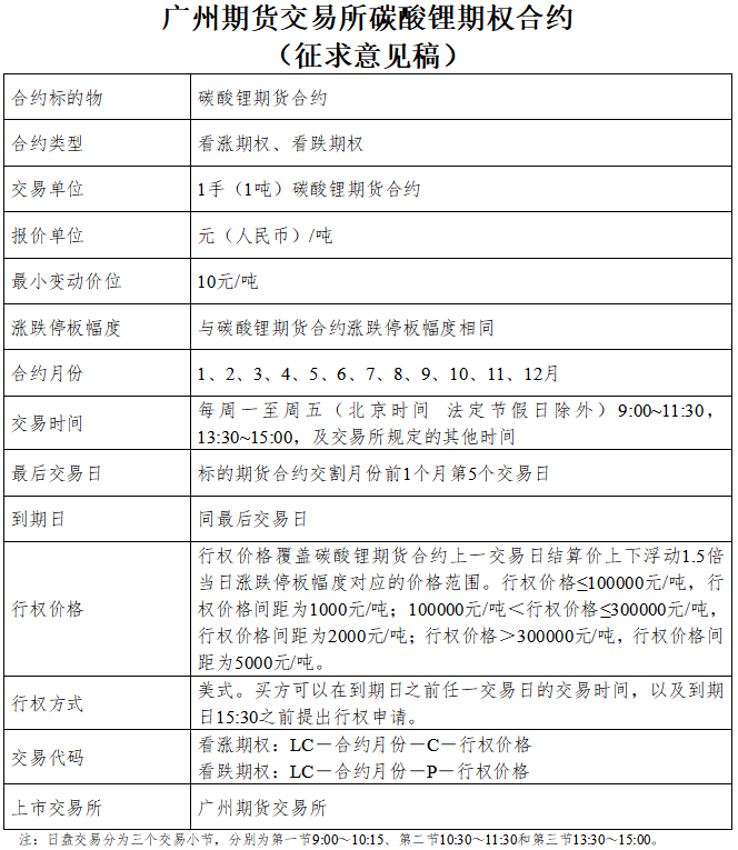
值得注意的是,6月14日,廣期所發布關于碳酸鋰期貨和碳酸鋰期權合約及相關規則公開征求意見的公告,就碳酸鋰期貨、期權合約及相關規則公開征求意見。
國泰君安期貨研報認為,廣期所碳酸鋰期貨的上市有助于形成我國權威的鋰鹽價格,能夠公開、及時反映我國鋰鹽現貨市場的供需變化,從而幫助鋰鹽產業有效管理原材料風險。
不過,碳酸鋰期貨正式掛牌交易的時間尚未確定,且其對鋰鹽定價體系的改變,也需要時間的積淀與驗證。
結語:資源束縛、原材料價格的劇烈波動將對企業業績帶來極大的影響。2023年一季度,電池網統計在內的57家正極材料及上游原材料上市公司,由于新能源行業遇冷疊加碳酸鋰庫存跌價等原因,近80%企業凈利同比下降。目前,2023年上半年收官已進入倒計時,電池級碳酸鋰價格從年初的50萬元/噸跌至18萬元/噸,又重回30萬元/噸,將給產業鏈業績帶來怎樣的影響?我們靜等半年報答卷。

電池網微信












